← Back to Insights
SAP

Why Every SAP Program Needs a Customization Control Board (and Clean Core Governance)

You’ve heard it a hundred times – “keep the core clean“. But what does that really mean in practice when you’re knee-deep in a Fit/Gap workshop and the business just flagged a “go-live critical” requirement that doesn’t exist in standard SAP?

Welcome to the tightrope walk of SAP S/4HANA transformation where innovation collides with legacy habits, and customization is the double-edged sword that can either create value or derail your clean core strategy.

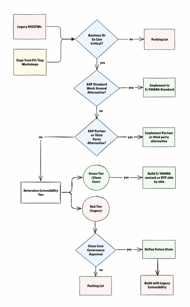
In this post, let’s unpack why a Customization Control Board (CCB) and a robust Clean Core Governance model aren’t optional anymore, they’re essential. And we’ll walk through a practical, real-world decision-making framework (like the one in the diagram above) that helps you decide when to build, workaround, defer or say simply say no.

The Customization Conundrum

Every SAP project starts with the noble intention of staying “as standard as possible.”

Then the gaps start appearing.

A missing pricing condition. An outdated business process that’s unique to just one region. A legacy report the CFO loves. Or maybe a critical integration that just doesn’t fit cleanly with the new S/4HANA Architecture.

This is where the Customization Control Board (CCB) steps in, acting as the first line of defense between well-meaning business requests and long-term technical debt.

What is a Customization Control Board?

Think of the CCB as a decision council that includes stakeholders from:

  • Business process owners
  • SAP functional leads
  • SAP Technical Architects
  • Clean Core strategy team
  • SAP SI
  • and often SAP itself. May be Max Attention and Product Support?

Every gap identified in a Fit/Gap workshop is routed through this board, but only those deemed “business or go-live critical” are allowed to proceed to the next stage. Everything else? Parked.

This isn’t bureaucracy. It’s structured resistance to customization scope creep.

Why it matters:
Without this gatekeeping function, most transformation programs quietly slip into re-implementing their ECC customizations, defeating the very purpose of moving to S/4HANA.

Enter the Clean Core Governance Framework

Once a requirement passes the business criticality test, it still has to pass a clean core test.

That means determining:

  • Can this be solved via standard workaround?
  • Is this requirement on SAP roadmap?
  • If not, what extensibility tier does it fall under?

.. and the goal of this step in a nutshell is that if you are going to customize then do it in the right way.

Using SAP’s Clean Core Extensibility Pattern Catalog, each RICEFW object is evaluated and tagged as Tier 1 or Tier 2:

  • 🟢 Tier 1 (Green): Approved patterns like in-app extensions, BTP-based side-by-side apps, or APIs — all compliant with SAP upgrade-friendly strategies.
  • 🔴 Tier 2 (Red): Red flagged items that require classic ABAP mods, core logic overrides, or non-upgrade-safe hacks.

This is where Clean Core Governance Review comes in: a second checkpoint that evaluates:

  • Alignment with SAP’s future roadmap
  • Business justification and criticality
  • Available alternate extensibility options
  • Time and cost impact
  • Sustainability and upgrade risks

Decision Tree in Action

Let’s walk through a typical scenario:

Gap identified in FitGap workshop
Deemed “go-live critical” by business and CCB
No viable workaround in standard SAP

Now:

  • If it’s Tier 1 → proceed with BTP-based or in-app extension.
  • If it’s Tier 2 → it’s subjected to governance review.

Only after Clean Core Governance signs off, and Program Leadership approves, can a Tier 2 requirement be built using legacy extensibility. Even then, it must come with a Future State Plan essentially a roadmap for deprecation or refactoring when a standard solution becomes available.

Why This Matters More in 2025

SAP’s roadmap is increasingly opinionated.

With embedded Joule, S/4HANA Public Cloud, and AI co-pilots becoming the standard experience, custom code that diverges from clean core principles will:

  • Break user experiences
  • Invalidate upgrade paths
  • Make you ineligible for SAP’s future innovations

A structured customization and governance process ensures that:

  1. You only build what’s absolutely essential
  2. You build it using the right extensibility tier
  3. You always have a plan to revert back to standard when the time is right

Final Thoughts: Build Less, Govern More

The goal isn’t to eliminate customization it’s to strategically constrain it.

A well-functioning Customization Control Board and Clean Core Governance framework turn chaotic customization decisions into a disciplined, collaborative, and future-proof process.

It’s not about saying no to the business. It’s about saying yes, but the right way.

Looking for help with your Clean Core upgrade?

If you’re planning a clean core program or want help designing your Customization Control Board framework, let’s connect. I’ve worked on large-scale S/4HANA transformations where governance made or broke the program. Happy to share templates, examples, or walk your team through what good looks like.

Just drop me a message on LinkedIn.

CM

Written by

Chintan Mota

SAP strategist and transformation advisor with 15+ years helping Fortune 500 companies navigate S/4HANA migrations, BTP adoption, and AI integration.